关注官方微信
东大首页
|
返回首页
|
管理登陆
|
加入收藏
首页
部门概况
体育部简介
现任领导
人员分工
大事记
荣誉奖励
联系我们
党建与工会
组织架构
党建活动
理论学习
工会工作
师资队伍
师资队伍
教师简介
人才培养
本科生培养
公共体育
社会体育
培养计划
管理制度
专家督导
教学动态
研究生培养
招生信息
培养方案
管理制度
导师介绍
教学动态
学科建设
学科概述
科研成果
学术动态
教学名师
精品资源共享课
群体竞赛
校内竞赛
校外竞赛
高水平运动队
群体活动
成绩公告
学生工作
组织建设
团学活动
日常管理
招生就业
公告通知
文化建设
标志介绍
服务理念
基础系统
应用系统
宣传画册
校友天地
校友活动
校友风采
校友录
裁判风采
裁判风采
学生工作
组织建设
团学活动
日常管理
招生就业
公告通知
公告通知
当前位置:
首页
学生工作
公告通知
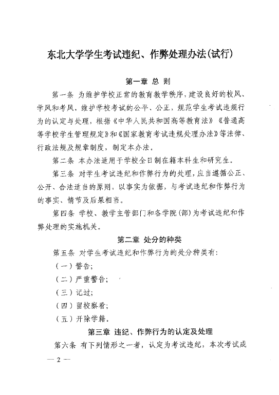
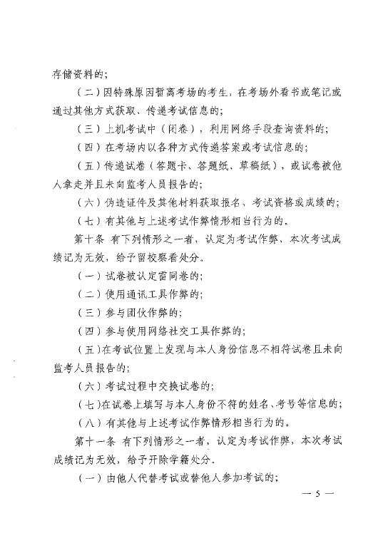
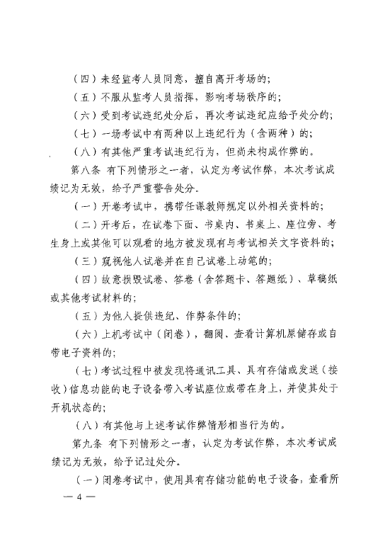
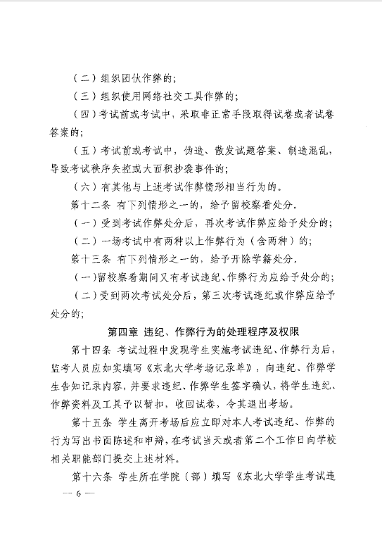
关于印发《东北大学学生考试违纪、作弊处理办法(试行)》的通知
发布时间:2015-11-19 发布人:系统管理员 浏览:
1179
次